CCP4 Roadmaps

roadmap through CCP4

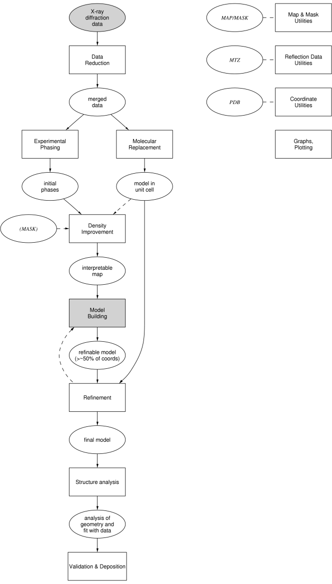
For an interactive version of this roadmap and the various stages of macromolecular structure determination: CCP4: Stages in structure determination - roadmaps

Back to the index.


Valid CSS! Valid XHTML 1.0!