CCP4 Tutorial: Session 5 - Molecular Replacement

See also the tutorial worksheet.

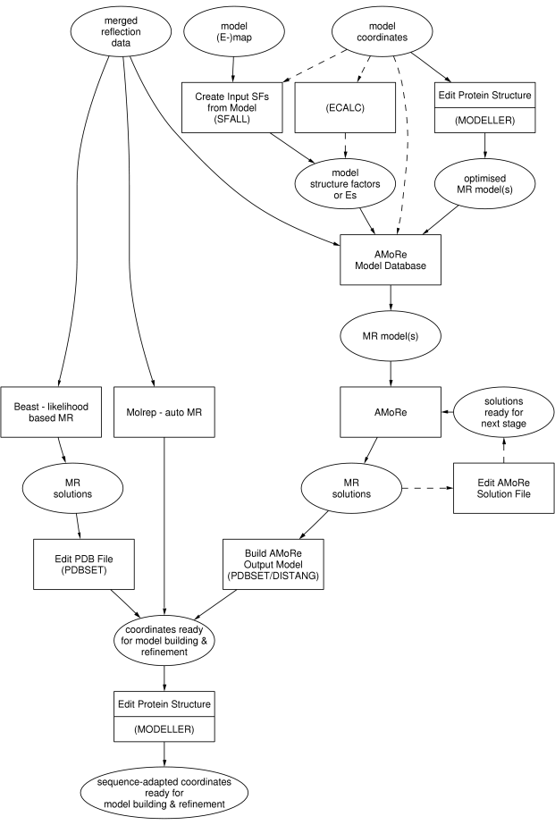
roadmap for molecular replacement in CCP4i

For an interactive version of this roadmap and the various other stages of macromolecular structure determination: CCP4: Molecular Replacement Roadmap


Back to the index.


Valid CSS! Valid XHTML 1.0!